Online Campus Selection System Final Year Project in ASP.Net
Online Campus Selection System
The Online Campus Selection system is a web based application developed in ASP.Net with C# language as front end and as back end we use SQL Server Management Studio 2008 for database.
PROJECT SUMMARY
| Project Title : Online Campus Selection System |
|---|
| Project Concept : The system developed for job seeker and recruiter, The system provide intermediate place for job seeker and company. . |
| Type of Project : Web Site / Web Application |
| Technology : ASP.Net C# Language as Front End |
| Database : SQL-Server 2008 as Back End Database Server |
What is Campus Selection System?
The Online Campus Selection System developed for HR Department with including automate the functioning of HR Department. This system is helpful for HR Department to make easy student selection process. We can say this system similar to Human Resource Management System.
The online campus selection software work at college or university. The College invited to recruiter/company for register in this system and help to get employee easily as per their qualification and requirements. Other hand college has all the student data submitted in this system so student can get easily job. The system is a mutual place for student and company. The online campus selection system helps student to get job and company to get employee.
We can use Campus Selection system for University and any Companies. It is developed for smooth working of HR Department. Universities and companies can get benefited through this system. This Software is fully integrated with Student and Company Relationship Management and developed in a manner that is easily manageable, time and cost saving that shows relieving one from manual works. Online Campus Selection provides automated technical screening, intellectual evaluation, electronic mail integration to conduct recruitment. This feature’s helps in many ways like saving cost, time and paper work, this shows the paperless environment, unlimited Custom and reports.
We have developed campus selection system in ASP.Net with C# language.We use SQL-Server 2008 Database server.
Let’s discuss some more about campus selection system like goal, objective and advantage, disadvantages of system.
PURPOSE of Campus Selection System
GOAL :
Maintain individual Student record.
Maintain Section wise Student details.
Evaluating Student performance.
Generating random ID for each student which is unique.
Making only eligible Students to take the test.
Allow online registrations for the On-Line Selection Test.
Allow online requests and support for the examination.
Providing proper Technical Assistance to the User.
Providing On-Line Help
OBJECTIVE :
Development of rich web based Campus Selection System for Universities and any Companies. Online Campus Selection System is developed for smooth working of Human Resource Departments. Universities and companies can get benefited through this system. This Software is fully integrated with Student and Company Relationship Management and developed in a manner that is easily manageable, time and cost saving that shows relieving one from manual works. Online Campus Selection provides automated technical screening, intellectual evaluation, electronic mail integration to conduct recruitment. This feature’s helps in many ways like saving cost, time and paper work, this shows the paperless environment, unlimited Custom and reports.
SCOPE :
This system automates the Selection process activities that the HR Department has to perform prior to and after the actual act of selecting the students. This system helps in various ways such as saving time and cost of selecting Students and companies. That set of concepts is used to build a system for easily Communication between students and companies and company can get required eligible students.
Diagram of Campus Selection system:
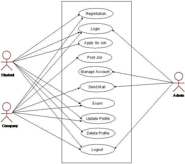
Use Case Diagram :

Class Diagram for Campus Selection System:

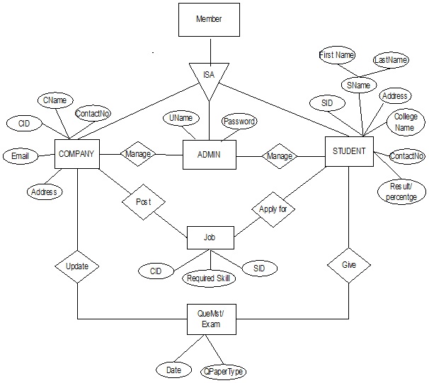
E-R Diagram of Campus Selection System :

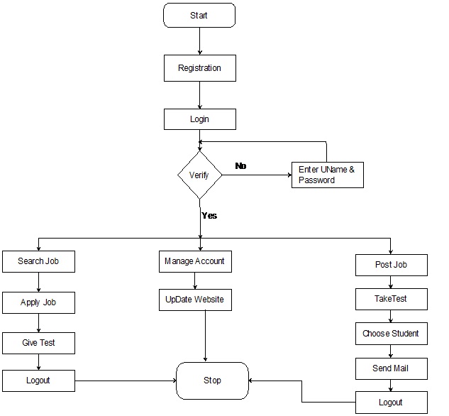
Campus Selection System Procedural Design.

Here are list of Screen Shorts of Campus Selection System asp.net project.
HOME Page :
This is the main page or home page of our .net project. The home page include student or jobseeker login section and company login section. There are main five link on home page are company registration, student registration, college info, about us and contact us page. Search facility available at on home page.

Home Page : Here we can see that the validation error display error message while login.

Student Registration : The below screen shows the registration form of new student or jobseeker. After register student get username and password for login in to system. Here, we can see the proper validation error message on student registration form.

Student Registration : Below screen we have taken an example to check how to fill up the student registration form. In this asp.net form fill up personal detail and generate username and password and go to the next step for filling student education detail.

Student Registration : After fill up personal detail we must have to fill up our education detail and upload your short resume for express more detail about you.

Forgot Password : If you forgot your password, we have facility to retrieve your password easily from forgot password form. Fill up your right email address and mobile number, if both true then you will receive your password in your email address.

Company Registration : The company work as employer or recruiter in campus selection system. If we want to hire some student or employee for our organization then we have to register as company in this system. Just full up the personal and address detail and generate username and password for login.

Company Registration : Here we can see the demo of how to fill up company detail in company registration form.

Company Forgot Password : If any recruiter forgot their password then they can easily retrieve their password by using forgot password facility of our system.

Search Page : Here, we provide search facility for student and company. Below screen display the result of search company. We can provide search by category wise, qualification wise and skill wise.

Search Student : Below screen display the result of student search.

Student Login Area : Student or jobseeker can login in to system from student login area.

Student login Home page : After login, this is the first page of student login. Below screen shows the job alert for student. All the company displayed in job alert whose profile match with student education detail.

Student Profile Page : Profile page displays the basic profile detail and we can edit this detail by going to edit profile option.

Edit Profile Detail : Below screen shows the edit student profile detail.

Student Education Detail : Education page displays the basic Education detail of student and we can edit education detail by going to edit education option.

Change Password : Student can change his password by using change password facility.

Student Message Page : Message Page display the message received from company. Student can reply the message by reply option show in below.

:: Message Reply Form ::

:: Company Login Home Page ::

:: Company Change Password Form ::

Post Job Page : Company or recruiter can post job as per their requirements. below form shows the add job detail of company.

:: Post Job Page ::

:: View Posted Job Form ::

:: Add Exam Page ::

:: Add Question Form ::

Company Message Form : Display the message received from students.

Admin Login Page : Admin can login with username and password. Admin have all rights to handle the campus selection system.

Search Page : After login admin can view registered company list and registered student list.

:: View Student Page ::

:: View Company Page ::

Download Campus Selection Project
| Download asp.net project with source code | |
|---|---|
| Download Campus Selection Project in ASP.Net C#. | Download Project |
| Download SQL-Server Database | Download Database |
| Download Power Point PPT | Download PPT |
Project Tips :
Buy Project :
Now, No need to buy project. Now it is Free. If need any help contact us on meeraacademy@hotmail.com.
We provide this free project for students, only for educational purpose.
Download and Run Project Demo :
Learn how to download and run c# .net project with source code. Project Demo
Subscribe us
If you liked this c# post, then please subscribe to our YouTube Channel for more Project video tutorials.
We hope that this asp.net project tutorial helped you to understand Campus Selection System Project.
Hi,
i’m getting error on this line
SDS.Student_SelectDataTable SDT = new SDS.Student_SelectDataTable();
plzzz help me
Create database table in sql server first.
What about connectivity?? How can i connect Database in my Project??
And Main think in coding there is no connection string and even not you used the namespace of mysql database then how it be work….???
{Where we mention the Connection Sting}
We use DataSet and TableAdapter for SQL connection.
An exception of type ‘System.Data.SqlClient.SqlException’ occurred in System.Data.dll but was not handled in user code
Additional information: Could not find stored procedure ‘dbo.Student_INSERT’.
I created the database Tables in mysql server
Download stored procedure from above post and import it in sql database.
Can we run this in visual studio 2019. Do we need any extra configuration?
yes, you can.